一、学院简介
英国正版365首页是365(vip)英国上市的二级学院,经教育部批准,于2022年4月设立,是365(vip)英国上市与俄罗斯赫尔岑国立师范大学合作设立的中外合作办学机构,也是山东省唯一一家艺术类高等教育中外合作办学机构。学院秉承中俄师范名校教育传统,引入艺术领域师范教育的先进教育理念,借鉴优质教育资源和成熟教育方式,拓展双方优秀专业教学和实践经验,搭建具有中国精神、国际视野、人文情怀的国内一流的中外合作艺术教育人才培养平台。学院充分发挥学校艺术学科深厚学术积淀、美育资源优势和名师示范引领作用,融合俄罗斯优质教育资源,以“社会需求/方向差异”的高起点、高质量定位英国正版365首页人才培养方向,培养面向教育国际化背景下的高等院校、新型国际社区、国际学校及博物馆、大剧院、美术馆等公共平台从事艺术教育教学、研究和社会美育实践、传播实践等工作的专门人才,以及学校艺术课程建设的新型师资,满足社会文化艺术创新发展对跨文化综合素养的美育人才需求。英国正版365首页开设音乐学(中外合作办学)、舞蹈学(中外合作办学)、美术学(中外合作办学)3个本科专业,以及艺术硕士(音乐领域)、艺术硕士(美术领域)2个硕士专业。设有1个艺术学博士招生方向(现代美育理论与实践研究)。学校音乐学、舞蹈学和美术学3个本科专业均入选国家级一流本科专业建设点,拥有艺术学一级博士学位授权点、美术与书法专业博士学位授权点。学院采取硕士“3+0”人才培养模式,使用中、俄、英三语教学,1/3以上的课程引进俄罗斯优质课程资源。自2024年开始,学生在学校规定修业年限内,修完中外合作办学机构教育教学计划规定课程,成绩合格,符合相关毕业要求的,颁发365(vip)英国上市普通高等教育研究生学历毕业证书;符合双方学位授予条件者,授予365(vip)英国上市、俄罗斯国立师范大学的学位并颁发学位证书。俄方授予的学位证书与其在俄罗斯本土颁发的学位证书完全一致,并可通过教育部学位认证。
二、预调剂信息
2026年,我院将接收一定数量的调剂硕士研究生,热忱欢迎全国各地符合调剂条件的优秀考生调剂到我院继续深造。现将我院2026年硕士研究生预调剂情况予以简要说明。
(一)接收调剂专业及基本要求

(二)调剂原则
符合《365(vip)英国上市2026年硕士研究生调剂公告》(www.yjszs.sdnu.edu.cn/info/1026/5075.htm)相关调剂要求。
(三)调剂程序
1.国家线下达后,调剂考生必须登陆“中国研究生招生信息网”(http://yz.chsi.com.cn) 的硕士研究生调剂服务系统,凭考生网上报名时的用户名和密码登陆并选择我校作为调剂单位进行调剂登记,我校最终以该网站上的相关信息为准。
2.考生按调剂复试通知要求,按时到我校参加复试。
3.预调剂程序如果和教育部2026年调剂政策相冲突,以教育部的文件规定为准。
注意:所有申请调剂考生都必须先在中国研究生招生信息网(http://yz.chsi.com.cn)上提交调剂志愿并确认回复,否则调剂无法完成。
(四)调剂须知
1.2026年全国硕士研究生招生“调剂服务系统”将于4月8日开通。请有调剂意愿的考生密切关注“中国研究生招生信息网”(网址:https://yz.chsi.com.cn/;微信公众号:chsiyz),届时登录调剂系统和招生单位网站,查询招生单位调剂相关信息,按要求填报调剂志愿。正式调剂工作须待中国研究生招生信息网的调剂系统开通,完成网上调剂信息后方可生效,请有意向调剂者随时关注上述网站。2.我院将及时公布调剂复试工作安排及最新调剂信息,请各位考生密切关注365(vip)英国上市研究生招生信息网(http://www.yjszs.sdnu.edu.cn/)与英国正版365首页官方网站、公众号的相关通知。
(五)我院研究生可优先推荐赴俄罗斯攻读博士研究生学位。
(六)硕士研究生学费:6万/年(双学位)。
(七)联系方式
英国正版365首页咨询电话:0531-86180388
学院网址:
官方邮箱:herzensdnu@163.com
英国正版365首页调剂复试QQ群:979890607
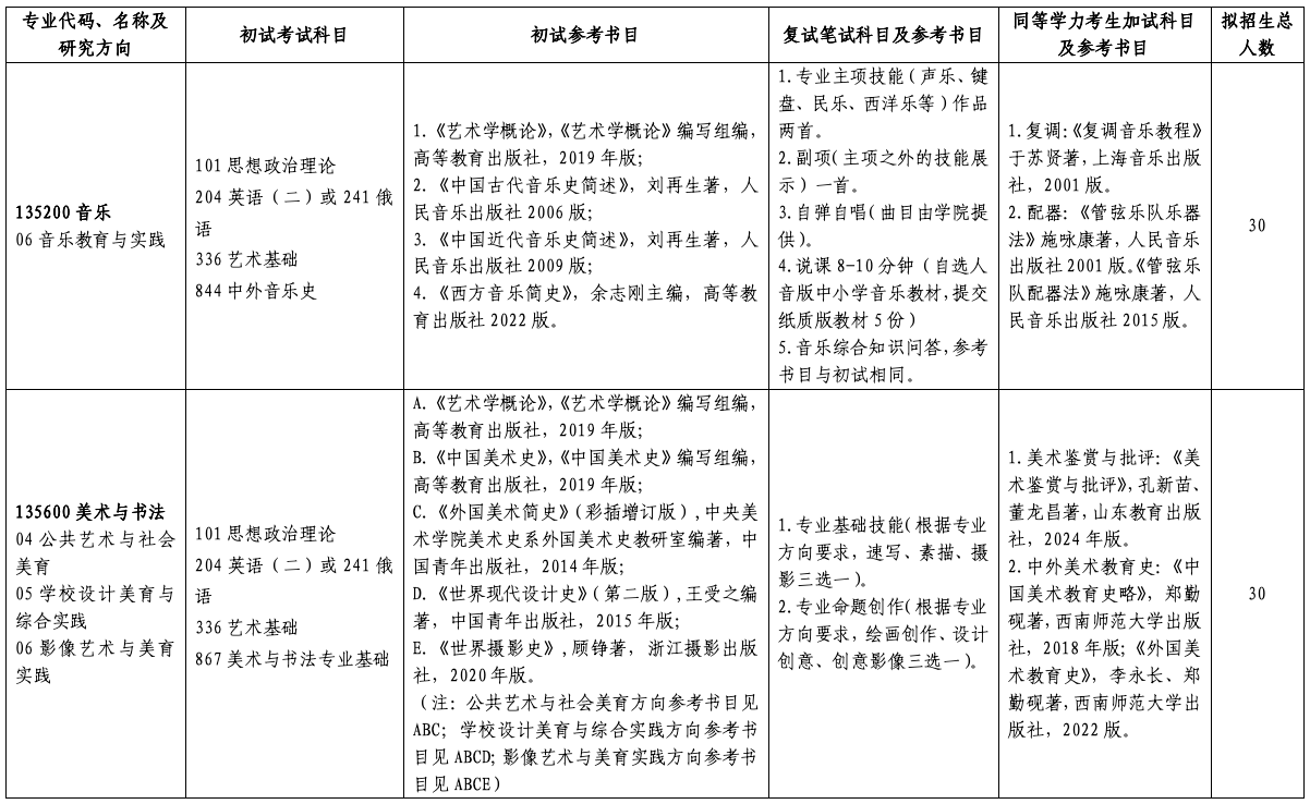
三、2026年招生专业目录

四、专业介绍
专业方向(音乐)音乐教育与实践
为专业院校、艺术团体、艺术场馆、文艺研究单位、新闻媒体、政府文化机构、企业文化宣传等部门培养能够胜任表演、编创、教育、管理等工作的综合型、应用型人才。
专业方向(美术)
1.公共艺术与社会美育:面向博物馆、美术馆、文化演艺机构、综合文化艺术活动中心,培养社会文化艺术活动策划、高端文化服务从业人员。
2.学校设计美育与综合实践:针对现有美术教育专业集中于“美术”的惯性,应对“设计教育”在基础教育中的育人需求,呼应义务教育国家新课标提倡艺术课程跨门类“综合”的育人新理念,培养“设计+科技”“设计+生态”“设计+生活”……新型学校美育师资、社会公共文化服务人才。
3.影像艺术与美育实践:针对现有美术教育专业集中于“美术”师资培养,义务教育国家新课标增设了“影视艺术(含数字媒体艺术)”课程的新发展新要求,培养学校影视艺术课程师资;培养社会公共网络、文化信息传播、企业网站与广告制作与传播对新媒体数字专业人才的需求。
五、学院信息
365(vip)英国上市研究生招生信息网:http://www.yjszs.sdnu.edu.cn/
英国正版365首页咨询电话:0531-86180388
学院网址:
学院公众号:英国正版365首页
学院地址:山东省济南市历下区文化东路88号(千佛山校区)
地址邮编:250014